Research by Dr. Lin Xiao that explores the boundary conditions of trust transfer in the online-to-offline commerce context was featured in Journal of Business Research (JBR) on February 2019. Founded in 1973, JBR is dedicated to publishing high-quality papers that examine a wide variety of business decisions, processes and activities within the actual business setting. JBR is rated as 3 star according to ABS ranking list and ranked as A level in ADBC ranking list. “The findings of boundary conditions of trust transfer can help inform intermediary platforms on how to manage dispute resolution and feedback mechanisms effectively to succeed in online-to-offline commerce”, the authors noted. Abstract is copied below.
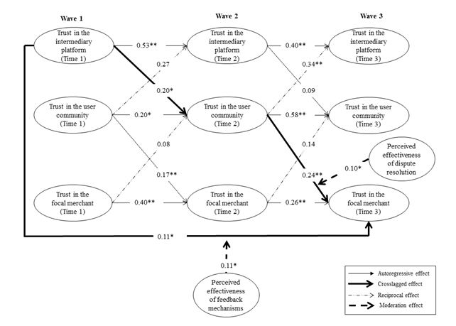
This study attempted to explore the boundary conditions of trust transfer in the online-to-offline commerce context, which is overlooked in prior research. In Study 1, cross-sectional data were collected from 417 consumers to examine the research model. In Study 2, to confirm causality of trust transfer, longitudinal data were collected and analyzed using a cross-lagged panel model. Results indicated that trust in the intermediary platform positively influences trust in the user community, which further positively influences trust in the focal merchant. Perceived effectiveness of dispute resolution strengthens the impact of trust in the intermediary platform on trust in the focal merchant, while perceived effectiveness of the feedback mechanisms strengthens the impact of trust in the user community on trust in the focal merchant. From a theoretical perspective, this study extends insights into trust transfer theory by identifying the boundary conditions of trust transfer. From a practical perspective, it informs intermediary platforms on how to manage dispute resolution and feedback mechanisms effectively to succeed in online-to-offline commerce. It also helps merchants in selecting the most effective intermediary platforms with which to cooperate.

Figure 1. Cross-lagged panel indirect model results
Read the paper “Exploring the moderators and causal process of trust transfer in online-to-offline commerce” published in Journal of Business Research
Nanjing University of Aeronautics and Astronautics
Copyright 2017 | All Rights Reserved with NUAA