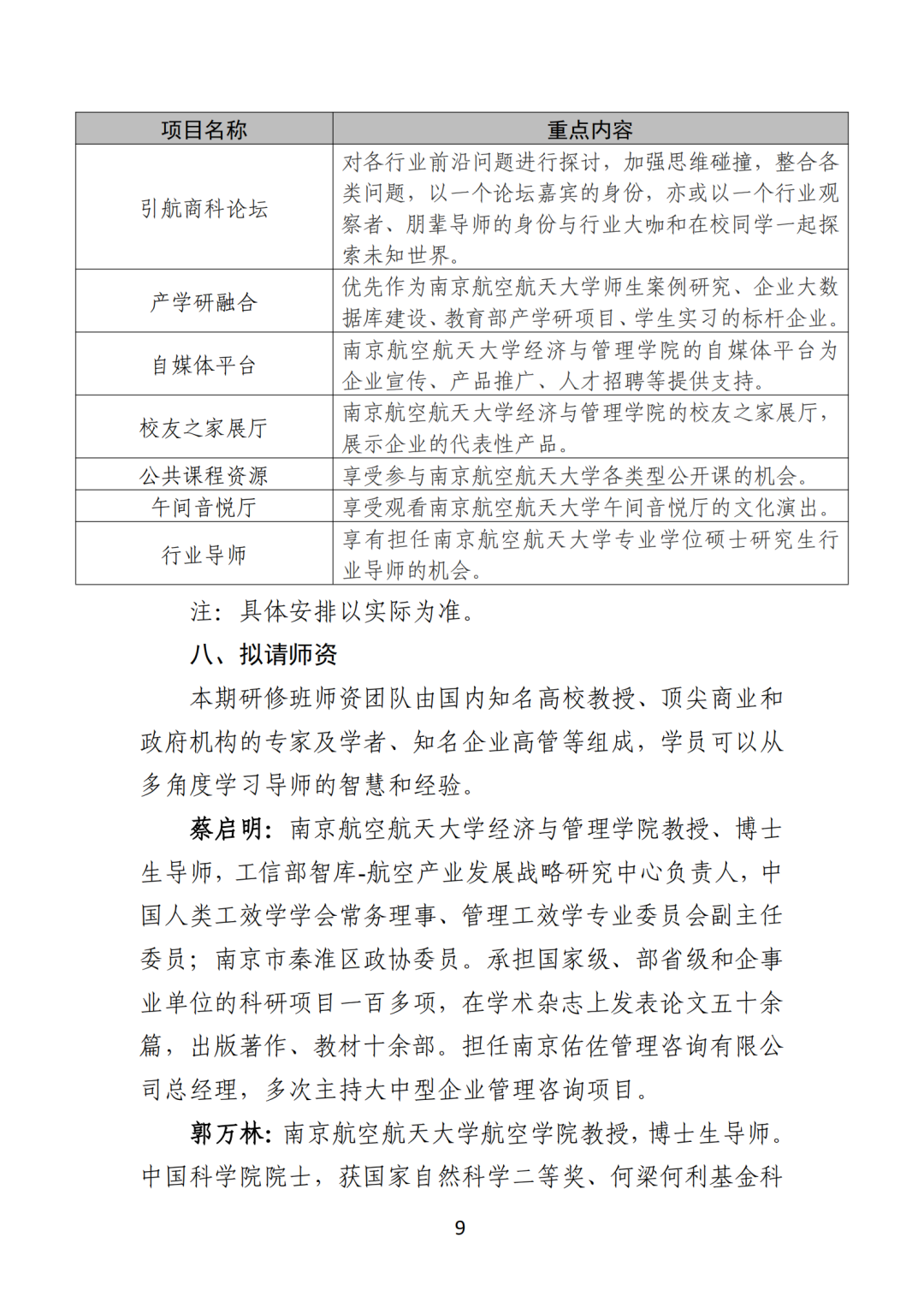
报读指南

招生简章 | 企业经营管理“头雁人才”培养计划 2024年度低空经济(低空智联网)产业及应用研修班学员选拔培养方案

时间:2024-12-03作者:韩茜 审核:周志鹏 来源:Betway体育西汉姆联点击:217

学院地址:江苏省南京市江宁区将军大道29号

邮政编码:211106

版权所有:中国·必威(betway·西汉姆联)官方网站-West Ham United